Die Strukturansicht der Produktionsdaten bietet einen Überblick über die folgenden Daten:
- Arbeitsgänge
- Arbeitspläne
- Materialien
- Produktionspläne
- Ressourcen
- Ressourcen-Listen
- Stücklisten
Die Strukturansicht ist in folgenden Anwendungen verfügbar:
- Arbeitsgänge
- Arbeitspläne
- Produktionspläne
- Stücklisten
Sie besteht aus:
- der Kopfzeile – hier kann die Produktionsstruktur definiert werden, die dann im Arbeitsbereich angezeigt wird.
- dem Arbeitsbereich – hier wird die Produktionsstruktur angezeigt werden, die in der Kopfzeile definiert wurde.

Durch die Angabe der Produktionsmengen, des Produktionsartikels und des Produktionsverfahrens kann simuliert werden, welche Produktionsstruktur nach den definierten Formeln und Bedingungen aktiviert und angezeigt wird. Die Parameter der Merkmale werden in dieser Ansicht nicht berücksichtigt.
Kopf der Anwendung
Die folgenden Felder sind im Kopf zu finden:
- Kennzeichen (Pflichtfeld) – hier kann die Produktionsstruktur definiert werden, die dann in der Tabelle angezeigt wird. Je nach der Anwendung, wird das Feld anders benannt, d. h:
- Arbeitsgang für die Anwendung Arbeitsgänge
- Arbeitsplan für die Anwendung Arbeitspläne
- Stückliste für die Anwendung Stücklisten
- Produktionsplan, für die Anwendung Produktionspläne
- Gültig am – ermöglicht es, das Datum auszuwählen, für das die ausgewählte Produktionsstruktur angezeigt wird.
- Ebene von/Ebene bis – ermöglicht die Auswahl der niedrigsten/höchsten Darstellungsebene der Produktionsstruktur. Eine ausführliche Beschreibung der Strukturebenen ist in den Grafiken weiter unten zu finden.
- Darstellung – ermöglicht es, die Komponenten der Produktionsstruktur auszuwählen, die im Arbeitsbereich angezeigt werden sollen. Die Auswahl betrifft nur die Komponenten, die in einer bestimmten Produktionsstruktur verwendet werden. Es können folgende Komponenten ausgewählt werden:
- (Alle)
- Stückliste
- Material ohne Halbfabrikat
- Arbeitsgang
- Fremdfertigungs-Arbeitsgang
- Ressource
- Ressourcenliste
- Arbeitsplan
- Kuppelprodukt
- Halbfabrikat
Zusätzliche Felder sind in der Strukturansicht verfügbar. Verwenden Sie dazu die Schaltfläche [Einblenden/Ausblenden]. Verfügbare Felder:
- Produktions-Artikel – ermöglicht die Auswahl des Produktionsartikels, für den die ausgewählten Produktionsdaten angezeigt werden sollen. Dies ist besonders wichtig für definierte Bedingungen und Formeln in Positionen der Produktionsstruktur, da die Struktur unter Berücksichtigung vorhandener Bedingungen und Formeln getrennt und dargestellt wird.
- Produktionsverfahren – ermöglicht die Auswahl des Produktionsverfahrens, für das die definierten Produktionsdaten angezeigt werden sollen. Die Struktur wird getrennt und unter Berücksichtigung vorhandener Bedingungen und Formeln dargestellt.
- Produktionsmenge – ermöglicht die Definition der zu produzierenden Menge. Auf Basis davon werden die Daten in den variablen Spalten entsprechend neu berechnet.
- Verwendung – bei umfangreicheren Datenstrukturen kann die Menge der angezeigten Daten durch die Auswahl ihrer Anwendung eingegrenzt werden. Verfügbare Felder:
- Terminierung
- Planung
- Kostenrechnung
- Leistung
Arbeitsbereich
Der Arbeitsbereich enthält eine Positionsliste. Das Aussehen der Elemente in der Liste kann über die Schaltflächen in der Kopfleiste geändert werden. Verfügbare Einstellungen:
- [Pseudostufen ausblenden] – ermöglicht es, bestimmte Pseudostufen auszublenden (z. B. Arbeitsplan in einem Arbeitsplan).
- [Mengenübersicht] – ändert den Anzeigemodus und zeigt an, wie oft bzw. in was für einer Menge die jeweiligen Produktionsdaten auf allen Ebenen der Struktur vorkommen. In dieser Übersicht werden die Ressourcen nicht berücksichtigt. In dieser Ansicht wird die Anzahl der Spalten auf die folgenden reduziert:
- Ebene
- Material/Arbeitsplan/Arbeitsgang/Ressource
- Position
- Variable Menge
- Fixe Menge
- [Bereits angezeigte Seiten in Datei ausgeben] – die Daten aus der Tabelle werden in die Datei exportiert. Die Datei wird als XLS-Datei exportiert
In dem Arbeitsbereich sind folgende Spalten zu finden:
- Ebene – es wird die Ebene der definierten Produktionsstruktur angezeigt: Eine ausführliche Beschreibung der Strukturebenen ist in den Grafiken weiter unten zu finden. Zusätzlich werden Symbole angezeigt, die jeden Typ der Produktionsdaten definieren, verfügbar sind folgende Symbole:
- Halbfabrikat
- Material
- Stückliste
- Kuppelprodukt
- Arbeitsgang
- Arbeitsplan
- Fremdfertigung
- Multi-Site-Arbeitsgang
- Ressource
- Ressourcengruppe
- Ressourcenliste
- Material/Arbeitsplan/Arbeitsgang/Ressource – zeigt den Namen der in der Tabelle dargestellten Produktionsdaten an.
- Position – zeigt die Nummer der Position an, die der Produktion in der Struktur zugeordnet ist.
- Ausschuss – der in Prozenten ausgedrückte Anteil des Ausschusses für die Produktionsdaten.
- Leistungsgrad – der in Prozenten ausgedrückte Leistungsfaktor der Produktionseffizienz für die Produktionsdaten. Je nach dem Grad der Effizienz wird eine proportionale Verkürzung oder Verlängerung der Buchungszeit erreicht.
- Variable Menge – es wird die für den Arbeitsgang angegebene variable Menge, sowie die Bezugsmenge für das Material angezeigt. Die Menge wird je nach dem im Feld Produktionsmenge definierten Wert entsprechend neu berechnet.
- Fixe Menge – zeigt eine feste Menge für den Arbeitsgang an.
- Bearbeitungszeit – Betriebsdauer des Arbeitsgangs. Die Zeit wird je nach dem im Feld Produktionsmenge definierten Wert entsprechend neu berechnet.
- Rüstezeit – Zeit für die Vorbereitung der Ressourcen. Hängt von der hergestellten Menge nicht ab.
- Gültig von / Gültig bis – zeigt an, von wann bis wann die Position in der Tabelle für die Verwendung verfügbar ist.
- Kostenanteil – Anteil an Kosten, der für das Kuppelprodukt definiert wurde.
- Artikellösung für die Position in der Ansicht Stückliste
- Artikellösung bei mehrstufiger Einlastung (eingestellt über die Anwendung Artikel → Ansicht Produktion)
Die Strukturansicht des Produktionsartikels wird gelöst.
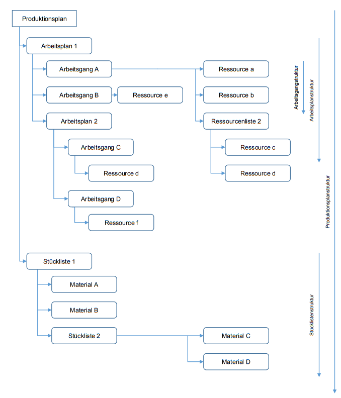
Struktur der Produktionsdaten
Im Folgenden werden die Strukturebenen für Produktionsdaten dargestellt.




Customizing
In der Anwendung Customizing gibt es keine Einstellungen für die Darstellung von Strukturen in einzelnen Anwendungen.
Berechtigungen
Es bestehen keine besonderen Berechtigungen für die Darstellung der Strukturen. Es kommen die Berechtigungen der entsprechenden Anwendung zum Tragen.